当前位置: 首页 > 通知公告 > 正文

通知公告

[招生就业与创新创业指导处]关于举办第三届双创学习节活动的通知

作者: 信息来源: 发布日期:2023-11-21

各教学学院:

为持续深入推进创新创业教育改革,培养具有创新意识、创业精神和创造能力的高素质人才,我校与北京米有校园科技有限公司联合举办第三届双创学习节活动(线上)。现将有关事项通知如下:

一、活动名称

1122双创学习节

二、活动主题

让双创在这个冬天,燃起来!

三、活动链接

https://wx50665c5430856a5c.wx.ckjr001.com/kpv2p/283md3/?#/homePage/microPage/microPage?mId=104983&promotedAccountId=3r9l2qk&isPromotedAccount=1

四、活动时间

2023年11月22日至2023年12月22日。

五、活动要求

请各学院积极宣传,精心组织各学科专业学生和广大教师特别是省级及以上教学名师、重点实验室负责人、学科专业带头人等高水平教师参与学习,以此开阔师生视野,梳理思路,夯实创新创业教育基础,备战创新创业大赛。

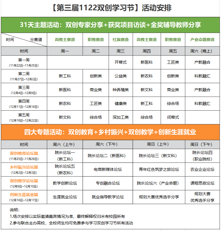
附件:第三届1122双创学习节活动安排表

招生就业与创新创业指导处

2023年11月21日

图片1