Beat365唯一官方网站
网站首页
机构简介
职责范围
机构设置
主要负责人
工作计划
工作流程
质量监控
监控简报
教学督导
专项检查
教学评估
评建知识
评估报告
教师发展
通知公告
通报平台
规章制度
下载专区
当前位置:
网站首页
>>
质量监控
>>
监控简报
>> 正文
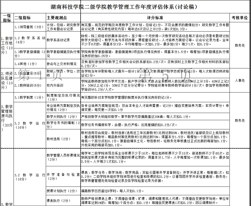
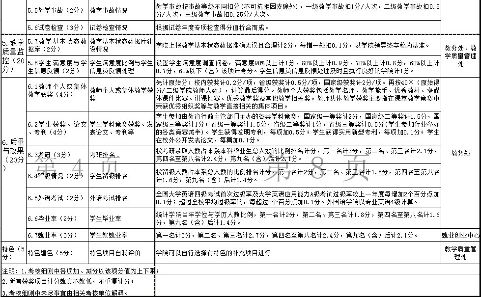
Beat365唯一官方网站二级学院教学管理工作年度评估体系(讨论稿)
发布日期:2015年09月07日
点击:[]
上一篇
教育部关于全面提高高等教育质量的若干意见(教高[2012]4号)
下一篇
Beat365唯一官方网站学生教学信息员工作细则