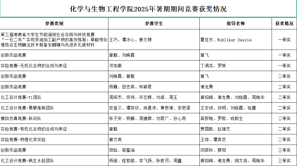
本网讯(通讯员 王宗成 张自强)近日,我校化学与生物工程学院学子在第三届湖南省大学生节能减排社会实践与科技竞赛、第十五届湖南省大学生化学化工学科竞赛等多类竞赛中斩获一等奖。

在第三届湖南省大学生节能减排社会实践与科技竞赛中,由化学与生物工程学院师生组成的参赛队伍,“一石二鸟”实现茶油加工副产物的高效炼制项目荣获一等奖。在第十五届湖南省大学生化学化工竞赛中,该院化学专业邓加豪获得实验竞赛“无机化学组”一等奖第一名,化学专业曾靓荣获“创新作品组”一等奖,在此项赛事中,该院共斩获一等奖2项,二等奖7项,三等奖2项。

下一步,我校化学与生物工程学院将继续坚持以赛促学、以赛促教,强化指导、精心培育,争取在未来各项赛事中再创辉煌。
(一审:向薛峰;二审:潘清远;三审:林泽红)