当前位置: 首页 / 文献研究 / 正文
曹殿波 | 小议二级学院本科教育教学质量保障体系的构建
   日期: 2024-05-09   点击:

本篇小文是结合经历审核评估的体会和对李志义教授团队研究成果的初步学习而形成的一些粗浅认知。内容主要聚焦在作为办学主体的二级学院层面,简要谈谈在二级学院建立本科教育教学质量保障体系的一些设想。

一、理论基础

新一轮本科教育教学审核评估的根本目的的通过评估压实高校质量保障的主体责任,增强高校质量保障能力,提升质量保障水平,切实保障高等教育质量。本轮审核评估方案设计,重点关注高校内部质量保障体系及质量文化建设。第一类审核评估,主要是评估高校的质量保障能力,是压实高校质量保障主体责任的核心。第二类评估虽然面向本科教育教学工作,但重点指向质量保障工作。从前一段审核评估的结果上看,我国各类高校的质量保障体系均100%。目前的质量保障体系基本上还停留在教学管理层面,缺乏更加深入、系统的实践。

李志义教授谈到当前国际有两种典型质量保障模式:一种是科层机制,一是文化机制。认为我国高等教育的质量保障机制正处于从科层机制向文化机制过渡的过程中。质量保障的发展,就是从科层机制向文化机制转变的过程;质量保障发展水平,就是从科层机制向文化机制转变的程度。

文化机制是自下而上、由内向外的,质量保障主要动力源于靠文化自觉,保障手段主要是质量意识、质量信仰和价值追求。这种机制是主动的,在“我要做”的状态下会形成工匠精神、自查自纠和持续改进的质量文化。作为办学主体的二级学院,也要积极形成质量文化。主动、自觉地开展质量保障体系完善工作。

高校内部质量保障体系有三大核心:质量保障标准、质量保障结构和质量保障流程。质量保障标准规定了影响质量的主要方面和关键因素,对这些关键因素所包括的质量保障标准项提出质量要求;质量保障结构确定了落实质量保障标准的领导机构、管理机构、执行机构、监督机构及各自质量职责,形成职责明晰、分工协作,各负其责、各自担责、运行通畅、工作高效的质量保障机制;质量保障流程是针对质量保障标准所提出的影响质量的要素,使其达到质量要求而形成的输入转化为输出的过程链,反映了影响质量的主要方面、控制点和控制方法。二级学院如果要系统建立质量保障体系,就需要在这三大核心方面积极作为。

二、实践设想

审核评估主要看该说的是不是说了(目标)、说了的是不是做了(做法)、做了的是不是有效(效果)、无效的是不是改了(改进)这四个方面。

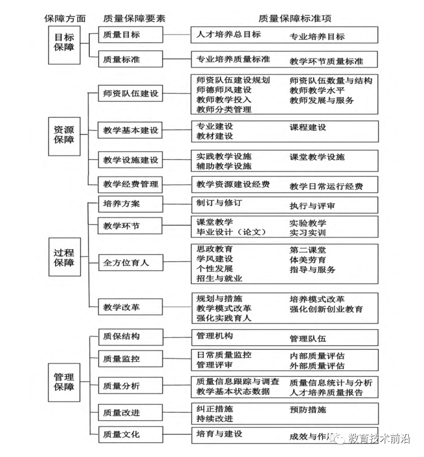
针对第一个方面的审核内容,二级学院的质量保障体系建设思路是分别从目标、资源、过程、管理四个维度定义质量标准。具体细节可以参照李志义教授团队撰写的“高校内部质量保障标准构建:策略、框架与要求”一文中给出的框架。分别出台相应的文件,对各方面的质量标准进行精确描述,确立质量目标。如图所示:

 

针对第二个方面的审核内容,二级学院主要对标第一个方面确立的各类目标,规范人才培养过程,做好相应过程记录并及时归档。开展这个方面的工作时应该遵循循序渐进的原则,不能贪大求全,面面俱到。相对在第一个方面提出各类目标而言,这个部分都是事无巨细。一方面要建立有效运行的质量管理结构(建立机构,制定政策、制度、要求等),另一方面还有提供必要的支持服务(辅导、案例、各类表格、模板等),降低教师的负担,以便让教师能把精力聚焦在人才培养上。
针对第三个方面的审核内容,二级学院定期逐一对标第一方面中出台的各类质量标准进行自查、举证、分析,综合运用内部和外部的力量,评估人才培养成效,开展分析研究。一方面及时积累经验,另一方面坚持问题导向,拟定下一步的改进计划。
针对第四个方面的审核内容,二级学院主要是迎接审批评估整改工作的复核检查,形成工作闭环。当然,自省、自律、自查、自纠的质量文化建设,不能仅仅依靠外部力量的推动。还需要办学主体不断丰富完善质量保障体系,激发内驱力,形成良性循环,以便促进其健康、持久运行。
参考文献:
[1]李志义,张小钢,宫文飞等.高校内部质量保障标准构建:策略、框架与要求[J].高等工程教育研究,2023(04):8-14.
[2]李志义.新一轮审核评估方案设计与实施要点[J].高等工程教育研究,2021(03):9-15.


上一篇:李志义 | 高校内部质量保障标准构建:策略、框架与要求

下一篇: 审核评估,找准改进点有方法

湖南省永州市零陵区杨梓塘路130号    邮编:425199  技术支持: Beat365唯一官方网站开发者协会

Copyright  2024  Beat365唯一官方网站教学质量管理处(教师发展中心)版权所有