Beat365唯一官方网站
今天是:
设为首页
|
加入收藏
首页
学院概况
学院简介
现任领导
学科设置
师资队伍
教师队伍
名师风采
教学教改
日常教学
课程建设
专业建设
学生工作
教育管理
团学工作
成长辅导
心理健康
优秀学子
志愿服务
创新创业
学科建设
学科简介
学术交流
科研机构
招生就业
招生工作
就业创业工作
优秀校友
党建园地
组织机构
党建工作
分工会工作
实践教学
实践教学活动
实习实训
管理服务
机构设置
岗位设置
规章制度
评建专栏
教学文件
教学文件
教学教改
当前位置:
首页
>>
教学教改
>>
日常教学
>>
教学文件
>> 正文
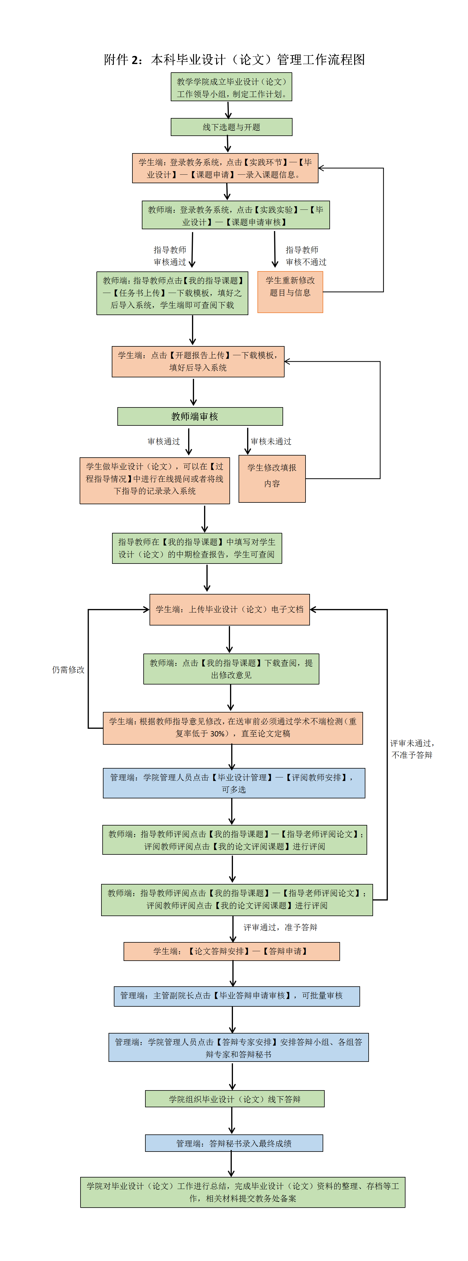
本科毕业设计(论文)管理工作流程图
发布日期:2024-05-17 作者: 来源: 点击:
地址:湖南省永州市零陵区杨梓塘路130号
邮编:425199 电话:0746-6381472版权所有:Beat365唯一官方网站美术与艺术设计学院
手机版