通知公告

当前位置: 首页 > 通知公告 > 正文

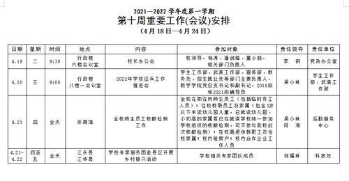
[党政办]第十周重要工作(会议)安排(4月18—4月24日)

发布日期:2022-04-18 00:00:00    作者:     点击:

友情链接 / Lkink

联系电话:0746-6371036
联系地址:湖南省永州市零陵区杨梓塘路130号Beat365唯一官方网站致远楼